黑色沙漠手游领地是玩家资源获取的方法之一,相信大家都想知道这个领地的玩法吧。那么黑色沙漠手游领地究竟怎么玩?下面跟随着一起来看看黑色沙漠手游领地玩法吧!

黑色沙漠手游领地玩法攻略
一、领地产出
采集
产出内容:野生草、几率获得棉花
产出的作用:制作料理、贸易交易、制作调色盘、制作血药等
伐木
产出内容:原木、几率获得创造的气息
原木:领地建筑升级
创造的气息:激活图鉴
采矿
产出内容:粗糙的石块、几率获得初始的气息
粗糙的石块:领地建筑升级
初始的气息:激活图鉴
精炼厂
产出内容:黑石产出的作用突破潜力

燃料工坊
产出内容:可制作调色盘产出的作用可对时装、武器扮装进行染色
炼金工坊
产出内容:可制作克罗恩石、小型、中型、大型生命回复药剂
药剂作用:恢复生命值
克罗恩石:装备转移时保留更多经验值;装备提炼时获取更多黑石
提炼所
产出内容:分解已潜力突破且不用的装备可获得黑石、分解突破潜力的光原石可获得未突破的光原石

田地
产出内容:可种植荞麦、玉米、草莓。收获获得面粉、玉米和草莓
产出的作用:图鉴、料理制作
畜舍
产出内容:可养殖鸡、羊、乳牛,
收获获得
鸡:鸡蛋、几率黄金鸡蛋
羊:羊奶、几率获得黄油或黄金羊毛
乳牛:牛奶、几率获得芝士
屠宰获得鸡:鸟肉
羊:禽肉
牛:禽肉
产出的作用:图鉴、料理制作
二、生产最优搭配
(一)采集、采矿、伐木首选推荐:采矿、伐木。
推荐理由:领地建筑升级基本都用木材和石头,采集材料消耗非常少。
(二) 畜舍养殖鸡、羊、牛家畜占据收容量:鸡:1收容 羊:2收容 牛:4收容首选推荐鸡3只、牛2只、羊1只推荐理由:鸡和牛产出物品料理制作需求量非常大。
(三) 领地种植可种植:荞麦、玉米、草莓种植容量9首选推荐:荞麦、玉米、草莓各三株推荐理由:三种植物产出材料都是料理常用材料。种植收获需要一定时间,种类分散防止突然用到某种材料。
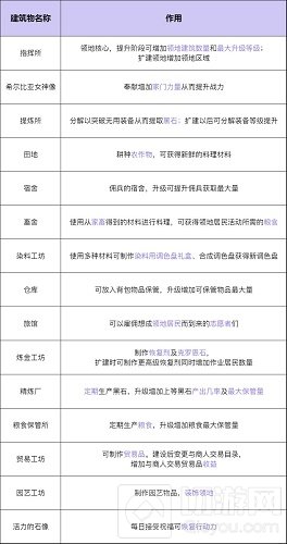
三、领地建筑物

四、劳工选择
蓝色劳工:图斯托雷
属性值:生活力19 劳动力24 技能力14
绿色劳工:巴提璐
属性值:生活力08 劳动力11 技能力06
白色劳工:巴露露
属性值:生活力02 劳动力04 技能力03
劳工推荐:绿色品质以上
推荐原因:劳工品质越高,最大属性越高。采集、建造作业时间更快。对主人忠诚不容易偷懒。

五、领地小技巧
领地不定时会刷出一些黄色小手,记得点哦会有意外惊喜
领地也可以钓鱼,而且可以获得各个地区各种鱼类哦 (领地左边门口有条河)
领地可以切换远近视角
领地建筑可以跟随自己心思摆放
领地建筑名称可隐藏
注意观察领地劳工心情哦,劳工也会不开心郁闷的。劳工不开心了会降低忠诚度而且会偷懒不干活的。佣兵作业所需粮食获得可在料理制作获得,也可以在珍珠商城购买。

六、总结
1. 领地采集以采矿和伐木为主,这两个是升级建筑的主要材料。
2. 畜舍养殖推荐以鸡和牛为主,羊有1只备着就好。
3. 种植推荐三种作物均衡,都是需求量比较大的材料。
4. 劳工的选择上优先品质,同品质下优先考虑劳动力高的劳工。
5. 领地初期要注意建筑紧密摆放,这样可以尽量多的解锁建筑物。
6.领地的仓库可以帮助同一家门下的角色间进行物品转移。
7.领取指挥所的补贴之前可以看看当日能不能升级指挥所,尽量在升级之后再行领取,能获得更多银币~
以上就是为大家带来的黑色沙漠手游领地玩法啦,能帮到大家~